日大豊山女子中が「思考力型入試」を来春新設へ!
日本大学豊山女子中学校〈東京・板橋区。女子校/以下、日大豊山女子中と表記〉が、来春2017年入試から、2月5日(日)と2月11日(土)に「思考力型入試」を新設することを、このほど(10/27に)同校のWebサイトで公表しました。
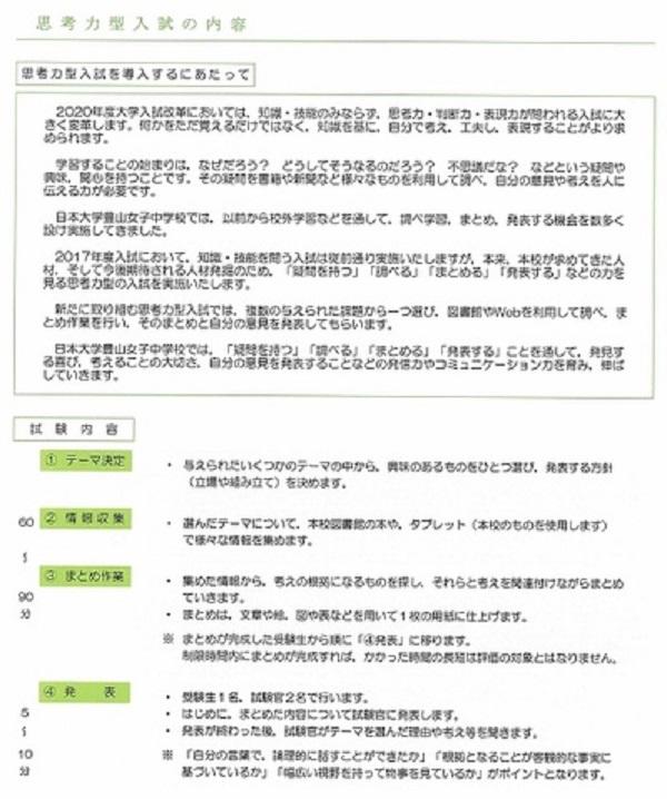
同校では来春、2月1日~3日にかけて、従来からの「4科・2科選択入試」または「2科入試」で行われる、第1回(2/1AM)、第2回(2/1PM)、第3回(2/2PM)、第4回(2/3AM)入試に加えて、新たにこの「思考力型入試」を導入。あえて2月入試の後半戦にあたる時期に2回の入試機会を新設することで、広く受験生を迎え入れる姿勢を打ち出しました。 2020年度大学入試改革においては、知識・技能のみならず、思考力・判断力・表現力が問われる入試に大きく変革します。何かをただ覚えるだけではなく、知識を基に、自分で考え、工夫し、表現することがより求められます。 来春2017年入試に向けては、ますます「私立中入試の多様化」が進み、なかでも明治大学中野八王子中が、2月5日(日)午後にB方式《4科総合型入試》を新設して、大きな人気と注目を集めています。首都圏の私立大学付属校のなかには、この他にも東洋大学京北が2月4日に導入する「『哲学教育』思考力・表現力入試」や、桜美林が2月1日に導入する「総合学力評価テスト」、東京都市大学等々力が2月4日に導入する「思考力・協働力入試」などがあり、いずれもその内容と人気動向が注目されています。 試験内容は同校Webサイトの特設ページに詳しく紹介されていて、流れとしては、60~90分の間に「テーマ決定」「情報収集」「まとめ作業」を行い、その後5~10分の「発表」を行うという、多様化する私立中入試のなかでもユニークな形態です。 この日大豊山女子中の「思考力型入試」についての、さらに詳しい内容は、12月5日(月)に同校のWebサイトで紹介されるということです。関心のある方は注目しておくと良いでしょう。日本大学豊山女子中学校が指向型入試を新設!
この日大豊山女子中の「思考力型入試」は、同校が日頃からの授業や校外学習で大切にしてきた「調べ学習」「まとめ」「発表」を行うというユニークな試験です。
この新たな「思考力型入試」の導入にあたり、同校ではWebサイトに下記のメッセージを掲載しています。◇思考力型入試を導入するにあたって◇
学習することの始まりは、なぜだろう?どうしてそうなるのだろう?不思議だな?などという疑問や興味、関心を持つことです。その疑問を書籍や新聞など様々なものを利用して調べ、自分の意見や考えを人に伝える力が必要です。
日本大学豊山女子中学校では、以前から校外学習などを通して、調べ学習、まとめ、発表する機会を数多く設け実施してきました。
2017年度入試において、知識・技能を問う入試は従前通り実施いたしますが、本来、本校が求めてきた人材、そして今後期待される人材発掘のため、「疑問を持つ」「調べる」「まとめる」「発表する」などの力を見る思考力型の入試を実施いたします。
新たに取り組む思考力型入試では、複数の与えられた課題から一つ選び、図書館やWebを利用して調べ、まとめ作業を行い、そのまとめと自分の意見を発表してもらいます。
日本大学豊山女子中学校では、「疑問を持つ」「調べる」「まとめる」「発表する」ことを通して、発見する喜び、考えることの大切さ、自分の意見を発表することなどの発信力やコミュニケーション力を育み、伸ばしていきます。ますます進む「私立中入試の多様化」
しかし、系列大学に文系・理系の幅広い学部・学科をもつ私立総合大学の付属中学校でのこうした「新タイプ入試」の導入は、明大中野八王子に次いで2校目の動きといってもよいでしょう。日大豊山女子らしさの表れた入試と解釈することができます。試験内容は日大豊山女子らしいユニークな内容に
「2020年大学入試改革」を4年後に控え、来春2017年入試に向けては全体的に大学付属・系属校の人気が高くなっています。そうした人気傾向のなかで、この日大豊山女子中の「思考力型入試」は、おそらく多くの公立中高一貫校の志望者(受検生)と、小6まで習い事やスポーツ・芸術・自然観察・社会見学などの体験などに親しんできた小学生と保護者にも注目され、いわゆる「駆け込み受験生」の人気を集めることが予想されます。
とくに2月11日(土)の2回目の「思考力型入試」は、公立中高一貫校の合格発表後に行われますので、その結果を受けて、あらためて進学先を考える小学生と保護者に歓迎されるものと思われます。
また12月25日(日)には、14:00から「思考力型入試」の入試体験・説明会が行われます。この秋口~年末にかけて、初めて「私立中学への進学」を考え始めた小学生と保護者は、ぜひお出かけになってみることをお勧めします。中学入試の「思考力入試」についての解説はこちら
- この記事をシェアする
